星空外围权威网

FL57STH
产品中心 0.9°步进电机

FL57STH

0.9°,57mm,NEMA 23 STH结构混合式步进电机
选件:
  • FL57STH

    编码器

  • FL57STH

    齿轮箱

  • FL57STH

    接插件

  • FL57STH

    刹车

特性概要(General specification)

项目(Item)

说明(Specifications)

步距角(Step Angle)

0.9°

步距角精度(Step Angle Accuracy)

±5% (整步无负载,full step, no load)

径向间隙( Radial Play)

0.02mm@450 g

轴向间隙( Axial Play)

0.08mm@450 g

最大径向负载(Max. radial force)

75N  距法兰20mm  (20mm from the flange)

最大轴向负载(Max. axial force)

15N  

介电强度(Dielectric Strength)

600VAC / 1S

绝缘电阻(Insulation Resistance)

100MΩ ,500VDC

环境温度(Ambient Temperature)

-20。C~+50。C

绝缘等级(Insulation Class)

Class B


电性能(Electrical specifications)

型号(Model No.)

Current

/Phase

每相

电流

Resistance

/Phase

每相

电阻

Inductance

/Phase

每相

电感

Holding

Torque

保持

转矩

Detent

Torque

定位

转矩

# of Leads

引出线数

Rotor

Inertia

转动惯量

Weight

重量

Length

机身

长度

Single shaft

(单出轴)

A

Ω

mH

N.m

N.m

#

g-cm2

kg

mm

FL57STH41-2006MA

2.0

1.4

2.2

0.39

0.021

6

120

0.45

41 

FL57STH41-2804MA

2.8

0.7

2.2

0.55

0.021

4

120

0.45

41

FL57STH56-2006MA

2.0

1.8

4.5

0.9

0.04

6

300

0.7

56

FL57STH56-2804MA

2.8

0.9

4.5

1.2

0.04

4

300

0.7

56

FL57STH76-2006MA

2.0

2.25

5.6

1.35

0.068

6

480

1.0

76

FL57STH76-2804MA

2.8

1.13

5.6

1.8

0.068

4

480

1.0

76

                                

该款电机可以根据客户需求定制。

The motor can be designed &manufactured with customized request.


电机尺寸

image


接线图(Wiring Diagram)

 image


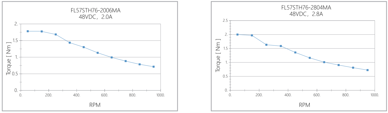
矩频曲线 (Pull out torque curve)

image

image


资料下载
FL57STH41-2006MA 158.51 KB
FL57STH41-2804MA 162.44 KB
FL57STH56-2006MA 155.21 KB
FL57STH56-2804MA 162.47 KB
FL57STH76-2006MA 159.28 KB
FL57STH76-2804MA 162.54 KB

Copyright 2023 版权所有 江苏富兴电机技术股份有限公司

信誉真人188BET体育(官方)网站/网页版登录入口/手机版登录入口-最新版(已更新) 真人雷火竞技足球大全(官方)网站/网页版登录入口/手机版登录入口-最新版(已更新) 博鱼最新外围体育(官方)网站/网页版登录入口/手机版登录入口-最新版(已更新) 真人十大PM娱乐城入口(官方)网站/网页版登录入口/手机版登录入口-最新版(已更新) 半岛最火靠谱网址(官方)网站/网页版登录入口/手机版登录入口-最新版(已更新) 网络正规朗驰娱乐(官方)网站/网页版登录入口/手机版登录入口-最新版(已更新) 朗驰娱乐盘口导航(官方)网站/网页版登录入口/手机版登录入口-最新版(已更新) 雷火竞技足球官网(官方)网站/网页版登录入口/手机版登录入口-最新版(已更新)